【最全】2026年人用疫苗行业上市公司全方位对比(附业务布局汇总、业绩对比、业务规划等)
以下数据及分析来自于前瞻产业研究院人用疫苗研究小组发布的《中国疫苗行业发展前景与投资战略规划分析报告》
行业主要上市公司:华兰生物(002007)、智飞生物(300122)、康泰生物(300601)、沃森生物(300142)、康希诺(688185)、长春高新(000661)、复星医药(600196)、金迪克(688670)、欧林生物(688319)、百克生物(688276)等
本文核心数据:人用疫苗营业收入;人用疫苗企业净利率;人用疫苗业务收入
人用疫苗产业上市公司汇总
中国人用疫苗产业链上游主要包括包装材料、疫苗生产设备、医药冷链物流商等;产业链中游主要是各类人用疫苗生产企业。





人用疫苗行业上市公司业务布局对比
国内人用疫苗企业形成多元竞争格局。智飞生物、万泰生物等深耕HPV、肺炎疫苗,依托自研与合作拓展产品线;华兰生物、金迪克巩固流感疫苗市场优势,欧林生物、辽宁成大深耕细菌类、狂犬病疫苗等特色领域,具体汇总对比如下:


人用疫苗行业上市公司人用疫苗相关业务业绩对比
从企业人营业收入情况来看,2025年上半年复星医药、中国生物制药营收较高,均超过190亿元;长春高新、智飞生物人用疫苗业务收入较高,分别为57.52亿元、48.7亿元;从疫苗产销情况来看,辽宁成大疫苗产量最高,为3640万支,智飞生物销量最高,为3719万支。


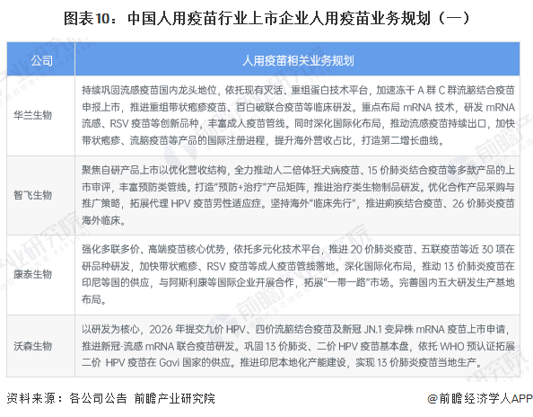
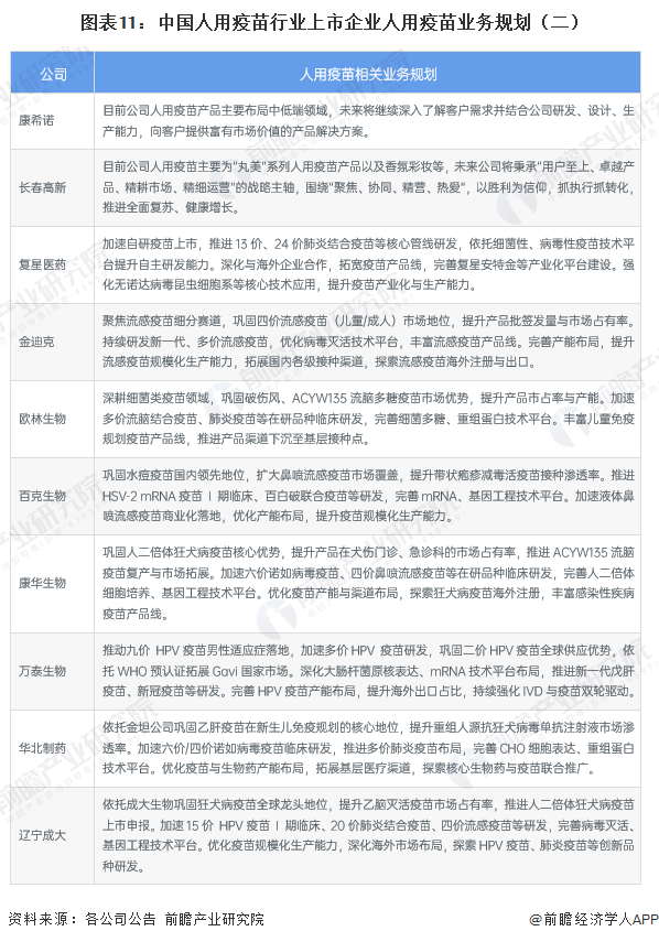
人用疫苗行业上市公司人用疫苗业务规划对比
人用疫苗行业上市公司业务规划方向主要包括继续壮大产品差异化,深入了解挖掘客户需求,加强品牌推广,注重科技研发等,其具体业务规划如下:



更多本行业研究分析详见前瞻产业研究院《中国疫苗行业发展前景与投资战略规划分析报告》。
同时前瞻产业研究院还提供产业大数据、产业研究报告、产业规划、园区规划、产业招商、产业图谱、智慧招商系统、行业地位证明、IPO咨询/募投可研、IPO工作底稿咨询等解决方案。在招股说明书、公司年度报告等任何公开信息披露中引用本篇文章内容,需要获取前瞻产业研究院的正规授权。
更多深度行业分析尽在【前瞻经济学人APP】,还可以与500+经济学家/资深行业研究员交流互动。
广告、内容合作请点这里:寻求合作
咨询·服务

