预见2026:《2026年中国床上用品产业全景图谱》(附供需情况、竞争格局、发展前景等)
以下数据及分析来自于前瞻产业研究院床上用品研究小组发布的《床上用品行业市场前瞻与投资战略规划分析报告》
行业主要上市公司:罗莱生活(002293.SZ)、富安娜(002327.SZ)、水星家纺(603365.SH)、梦洁家纺(002397.SZ)、远梦家居(835735.NQ)、孚日集团(002083.SZ)
本文核心数据:床上用品产业链;产业全景图谱;产业竞争情况;发展前景;
产业概况
1、定义
床上用品行业又称为寝装业、寝具业、卧具业及室内软装饰业,是家用纺织品业的重要组成部分,床上用品主要包括枕芯、被褥、床垫、枕套、被套等产品。消费者生活水平不断提高,对床上用品的外观、材质、功能等的重视程度日益提高,床上用品与高科技结合将成为未来的重要发展趋势,数字化、智能化的床上用品有望成为新的增长点。
床上用品按照产品类型分类可以分为床垫、枕芯、被芯、被套、枕套、床单,按照材质分类可以分为纯棉材质、涤棉材质、色织纯棉材质及真丝材质。


2、产业链剖析
中国床上用品产业链分为上游、中游、下游三个环节:上游核心为原材料(纺织原料含棉、麻、化学纤维等,填充材料含羽绒、乳胶等)与生产设备(纺纱机械、编织机械);中游是床上用品制造环节,涵盖枕头、被子、床单、枕套等各类产品的生产;下游则通过线上、线下销售渠道,最终触达个人及家庭消费、商用消费的终端消费市场。

中国床上用品产业链分为上游、中游和下游三个核心环节。上游涵盖原材料与生产设备两大板块,原材料包括棉、麻、乳胶等天然材料(对应华源纺织、山东福盛等企业)和化学纤维、羽绒等化工材料(对应恒力石化、鸿润集团等企业),生产设备则有经纬智能、恒力股份等供应商;中游是床上用品制造环节,聚集了罗莱生活、富安娜、水星家纺等一众知名生产企业;下游主要包含销售渠道与终端消费,销售渠道分为淘宝、京东等线上渠道和家居卖场、专卖店等线下渠道,终端消费则面向个人及家庭、酒店/餐饮/医疗等商用场景,形成了从原料供应到生产制造再到市场消费的完整产业链路。

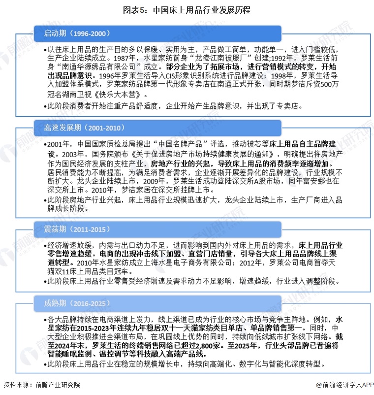
产业发展历程:行业完成了从基础必需品到现代品牌消费品的转型
中国床上用品行业在过去三十年间,完成了从基础必需品到现代品牌消费品的深刻转型。其发展脉络清晰地分为四个阶段:在启动期(1996-2000),行业从生产导向转向品牌启蒙,企业通过建立专卖店和大众营销,初步建立了市场意识;进入高速发展期(2001-2010),在房地产繁荣和消费升级的推动下,行业规模快速扩张,龙头品牌借助资本市场力量,实现了全国化布局与品牌化运营;随后经历震荡期(2011-2015),宏观经济与电商渠道的冲击促使行业进行深刻调整,主流品牌成功完成线上转型,开辟了新的增长赛道;当前的成熟期(2016-2025),行业进入全渠道融合与价值创新阶段,竞争焦点从渠道扩张转向以智能化、高端化、数字化为核心的深度竞争,头部企业致力于从产品制造商向“睡眠解决方案”服务商转型。

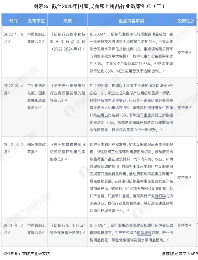
产业政策背景:推动行业从传统制造向高质量、可持续发展转型
国家层面床上用品行业政策由工信部、市场监管总局等多部门协同发力。政策主线从初期聚焦绿色低碳与废旧纺织品循环利用,逐步延伸至数字化转型、智能家居与适老化创新,通过《纺织工业提质升级实施方案》《轻工业稳增长工作方案》等系列文件,明确数字化研发设计工具普及率、单位能耗下降等量化目标,培育千亿级特色产业集群与全球知名品牌,推动行业从传统制造向高端化、智能化、绿色化融合发展转型,实现产业规模稳定增长与价值链持续跃升。



产业发展现状
1、2025年中国床上用品市场规模1031亿元
根据历年《中国工业统计年鉴》及国家统计局披露数据,2019-2024年床上用品行业规模以上企业整体营业收入波动上涨。在市场规模总量上,行业营收于2021年达到峰值1158.81亿元,这得益于疫情初期居家需求释放与线上消费的爆发。但此后市场进入调整通道,2023年营收一度回落至957.98亿元,为近年低点。至2024年小幅回升至993.62亿元,初步显现企稳迹象。整个周期的高点与低点差距超过200亿元,反映出市场在内外环境影响下的显著波动。
从增长节奏来看,市场发展可划分为两个鲜明阶段。2019-2021年为波动上行期,行业克服了2020年的短暂下滑,在2021年实现了超过14%的同比增速,达到周期顶峰。这背后既有消费升级带来的客单价提升,也与疫情期间消费者对家居环境及睡眠质量高度重视的“宅经济”效应密切相关。2022-2024年则进入调整与企稳期,市场规模连续两年回调,增速由正转负。这反映出在房地产市场下行、居民消费趋于谨慎的宏观背景下,传统的增量驱动力减弱。然而,2024年的小幅回升是重要信号,表明行业通过向高端化、智能化产品转型,以及对下沉市场和线上渠道的精耕细作,正在逐步消化不利因素,市场底部趋于坚实。当前,行业竞争已从单纯的规模与渠道扩张,转向以技术创新、品牌价值和运营效率为核心的存量竞争新阶段。初步统计,2025年中国床上用品市场规模1031亿元。

注:①截至2026年2月,中国《中国工业统计年鉴》暂未披露2025年数据,此处数据根据2024年增长率测算得出。②规模以上工业企业,即年主营业务收入为2000万元及以上的工业法人单位。
2、床上用品出海规模呈上升趋势
从床上用品出海规模来看,2022-2025年中国床上用品出海规模保持持续稳步增长,规模从2022年的135.47亿元逐年攀升至2025年的158亿元,各年度均实现正向增长,但同比增速呈现逐年放缓态势,由2023年7.60%降至2024年5.00%、2025年3.00%,整体出海规模稳步扩容,增长节奏逐步趋于平缓。

注:2025年数据根据2018-2024年年均增长率3%测算得出。
3、行业仍以线下渠道为核心依托
从中国床上用品主要企业线上线下渠道占比数据可得出,当前行业仍以线下渠道为核心依托(均值71.64%),其中梦洁家纺线下渠道占比最高(81.53%),水星家纺、罗莱生活线下占比亦超69%;线上渠道虽占比相对较低(均值28.36%),但已成为重要补充,富安娜线上渠道渗透最深(37.21%),显著高于行业均值,而梦洁家纺线上渠道占比最低(18.47%),整体呈现线下主导、线上差异化渗透的渠道格局,企业间线上渠道发展程度存在明显差异。

产业竞争格局
1、企业竞争情况
中国床上用品市场呈现高度分散的竞争格局,头部品牌市占率偏低:水星家纺、罗莱生活、富安娜等头部企业的市场份额分别仅为4%、4%、3%,梦洁家纺占比2%,合计头部品牌的市场占比仅约14%,而剩余86%的市场份额被大量中小品牌占据。

注:由于截至2026年2月,国家统计局暂未披露2025年市场规模,且各企业均为公布2025年全年营业收入,故此处只测算2024年各企业市场份额,下同。
2、区域竞争情况
从床上用品企业区域分布来看,中国床上用品品牌企业高度集中在东部沿海及南方省份,主要分布在长三角的江苏、上海、浙江,以及湖南、广东地区:江苏聚集了罗莱生活、紫罗兰家纺等品牌,上海有水星家纺,浙江有博洋家纺、真爱美家等企业;湖南有梦洁家纺、多喜爱,广东则有富安娜、慕思股份等品牌,整体形成了以上海、江苏、浙江为核心的产业集聚带,同时湖南、广东也成为重要的品牌生产基地。

产业发展趋势预测
1、预计到2031年行业市场规模达到1284亿元
从发展态势来看,行业已通过深度调整进入高质量发展通道。经历了2019-2024年的周期波动后,市场预计将恢复低速正向增长。这一前景主要得益于三大核心驱动力:首先是产品升级与价值创新,在消费升级趋势下,具备智能监测、温湿调控、抗菌防螨等科技属性的高端寝具,以及主打天然环保材质的产品将持续渗透,推动行业客单价与利润水平提升;其次是市场格局优化与效率提升,以罗莱、水星、梦洁等为代表的头部品牌,正通过数字化供应链管理、线上线下全渠道融合及对下沉市场的精耕细作,进一步提升市场份额和运营效率,驱动行业集中度缓慢提高;最后是长期需求的根本性支撑,床上用品作为与“睡眠经济”、“健康家居”紧密相关的必需品,其需求与国民对生活品质的持续追求、健康意识的普遍觉醒深度绑定。同时,国家关于消费品“以旧换新”等促消费政策的落实,有望激活庞大的存量换新市场,为行业增长提供了稳定且可持续的内生动力。预计到2031年中国床上用品市场规模达到1284亿元,2026-2031年年均增长率3.7%。

2、行业从渠道、产品、消费需求端开启全方位升级发展
中国床上用品行业正从渠道、产品、消费需求端开启全方位升级发展,渠道端加速线上线下深度融合,线上依托社交电商、直播带货等新模式实现成交额稳步增长,线下向品牌体验中心转型并强化场景化营销,全渠道运营成为核心布局方向;产品端顺应消费者需求精细化多元化趋势,加快枕头、床品套件、床垫三大核心品类升级,大单品打法成为行业主流;消费端受悦己消费主导,需求从基础功能向情绪价值、睡眠疗愈与卧室美学价值升级,企业围绕这一趋势在产品设计、材质、功能、科技等方面持续创新,推动行业从基础功能供给向情感与美学价值供给转型。

发展趋势具体情况
渠道端加速线上线下深度融合,全渠道运营成核心布局方向中国床上用品行业正推进线上线下一体化的全渠道建设,线上依托社交电商、直播带货等新模式拓宽触达路径,2025年第二季度天猫、京东、抖音三大电商平台床上用品成交额实现9.61%的增速,线上渠道增长势能持续释放;线下渠道则摆脱单纯销售属性,向品牌体验中心转型,除特色体验模式外,头部品牌纷纷在门店推出个性化咨询、新品优先体验等服务,同时通过体验店、家居馆等形式强化场景化营销,以线上流量赋能线下体验、线下体验反哺线上转化的模式,提升品牌综合竞争力。
产品端聚焦大单品打造,以核心单品带动全品类协同增长行业顺应消费者精细化、多元化的需求趋势,加快枕头、床品套件、床垫三大核心品类的升级迭代,大单品打法成为品牌发展的重要策略。头部品牌通过打造明星大单品积累流量与品牌声量,再借助单品的市场认可度,顺势延伸推出系列关联产品,实现从单一产品到整体解决方案的布局,将消费者对单品的信任转化为品牌整体认知。如核心单品的成功带动了品牌高端系列产品的爆发式增长,以大单品树立品类标签,进而推动全品类协同发展,成为行业实现持续增长的关键路径。
消费端由功能需求向悦己需求升级,驱动行业全方位创新转型悦己消费成为床上用品行业转型升级的核心驱动力,品牌围绕消费者对情绪价值、睡眠疗愈的核心需求,在产品设计、材质选用、功能研发、科技应用等方面持续创新;同时,年轻消费群体对卧室美学的重视度显著提升,将床品作为传递个性的载体,简约风、可爱风等风格化床品占据市场销售额与声量优势。为契合这一趋势,品牌积极推出跨界联名系列,将流行IP、潮流色系与床品设计深度融合,打造兼具美学价值与个性特色的产品,借助社交媒体实现热度传播,推动行业从基础功能供给向情感价值与美学价值供给转型。
更多本行业研究分析详见前瞻产业研究院《中国床上用品行业市场前瞻与投资战略规划分析报告》。
同时前瞻产业研究院还提供产业大数据、产业研究报告、产业规划、园区规划、产业招商、产业图谱、智慧招商系统、行业地位证明、IPO咨询/募投可研、IPO工作底稿咨询等解决方案。在招股说明书、公司年度报告等任何公开信息披露中引用本篇文章内容,需要获取前瞻产业研究院的正规授权。
更多深度行业分析尽在【前瞻经济学人APP】,还可以与500+经济学家/资深行业研究员交流互动。
广告、内容合作请点这里:寻求合作
咨询·服务

