【3D打印】行业市场规模:2024年中国3D打印行业市场规模约500亿元 3D打印设备市场占比约48%
行业主要上市公司:铂力特(SH.688333)、先临三维(SH.600588)、有研粉材(SH.688456)等;
本文核心数据:中国3D打印行业市场规模
2024年中国3D打印行业市场规模约500亿元
3D打印技术又称增材制造技术,根据国标《增材制造术语》(GB/T35351-2025),3D打印(3D printing)是指利用打印头、喷嘴或其他打印技术,通过材料堆积的方式来制造零件或实物的技术。我国3D打印技术的研究工作开始于20世纪90年代。在国家相关部门的支持下,相关科研机构开启了3D打印技术研究,在软件、材料等方面不断取得突破。2024年中国3D打印行业市场规模约500亿元,近五年行业复合增速25.91%。

产品市场
3D打印根据产品及服务构成可以分为3D打印设备及零部件、耗材、软件以及3D打印服务四大板块。根据数据显示,2024年3D打印设备市场和3D打印耗材市场是中国3D打印行业最大的两个细分产品市场,占比分别达到48%和25%。

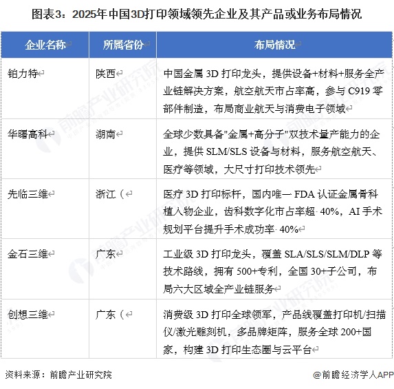
产业竞争
中国 3D 打印呈梯队竞争格局:铂力特、华曙高科主导工业级金属打印,创想三维、拓竹科技垄断消费级市场;竞争聚焦技术突破、材料创新与应用拓展,头部企业加速并购整合,中小企业深耕细分场景,国产替代提速且全球份额领先,部分企业具体布局情况如下:

更多本行业研究分析详见前瞻产业研究院《中国3D打印行业深度调研与投资战略规划分析报告》
同时前瞻产业研究院还提供产业新赛道研究、投资可行性研究、产业规划、园区规划、产业招商、产业图谱、产业大数据、智慧招商系统、行业地位证明、IPO咨询/募投可研、专精特新小巨人申报、十五五规划等解决方案。如需转载引用本篇文章内容,请注明资料来源(前瞻产业研究院)。
更多深度行业分析尽在【前瞻经济学人APP】,还可以与500+经济学家/资深行业研究员交流互动。更多企业数据、企业资讯、企业发展情况尽在【企查猫APP】,性价比最高功能最全的企业查询平台。
广告、内容合作请点这里:寻求合作
咨询·服务

